В наше время огромное количество приборов работает от электричества. Поэтому часто возникает необходимость проведения электричества в квартиру или ремонта электропроводки. Это довольно сложное дело, и лучше всего поручить его профессионалу. Однако, не всегда люди, которые выдают себя за мастеров по электричеству, таковыми на самом деле являются. Поэтому часто приходится делать проводку самому. О большинстве тонкостей этого дела расскажет данная статья. Электропроводка в каждом помещении имеет свои особенности, поэтому не существует абсолютно универсальных способов её сделать. Однако основные моменты проведения электричества в дом похожи между собой.
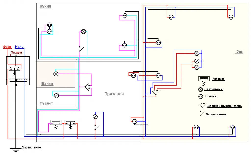
Сначала нужно подключить вводной кабель (провод, по которому электричество от линии электропередачи идёт в дом) к распределительному щиту. Щит содержит в себе счётчик электроэнергии, различные устройства защиты, например, автоматические выключатели или стабилизаторы напряжения. На распределительном (электрическом) щите расположен также узел, от которого провода идут ко всем потребителям энергии в доме (приборы освещения, розетки). Причём желательно к розеткам подключать одни провода, а к приборам освещения – другие, т. к. не все лампы рассчитаны на напряжение, которое должно подаваться на розетку. Но большинство современных ламп всё же может работать с таким напряжением, поэтому распределять провода не обязательно. Все потребители следует подключать параллельно, иначе при выходе из строя одного прибора не будут работать все.
Щит может располагаться в нише или висеть на стене. Причём прямо на стену щит вешают только в крайнем случае – когда в доме не предусмотрено специального углубления для него. Оптимальное расположение распределительного щита – в прихожей, на высоте около полутора метров. Если вы установите щит именно так, то у вас всегда будет доступ к приборам щита для их осмотра и ремонта, будет удобно снимать показания счётчика.
- Скрытый и открытый монтаж проводки в квартире
- Электропроводка в квартире: автоматика для ее защиты
- Электропроводка для электрооборудования
- Геометрия прокладки проводов в квартире
- Как проложить проводку в панельном доме правильно
- Как проложить проводку в полу и на потолке
- Прокладка провода сквозь стену
- Примеры прокладки над проемом
- Как проложить проводку в полу и на потолке
- Безопасность во время электромонтажных работ
- Видео: Электропроводка — монтаж в квартире
Скрытый и открытый монтаж проводки в квартире
Проводка может быть открытая и скрытая. Последняя удобнее, т. к. все провода спрятаны и не портят внешний вид комнат. Именно поэтому она используется в большинстве квартир. И делается она в момент постройки здания – провод укладывают в специальный защитный «рукав» под гипсокартон, а потом поверхность оштукатуривается.
Если вы купили квартиру в новостройке, и проводки там нет совсем или она открытая, а вы хотите сделать скрытую, то нужно сначала сделать углубления в стене глубиной около 2 сантиметров, уложить в него провод и подключить к потребителю энергии. Однако нельзя укладывать короткие провода по диагонали для того, чтобы не пришлось использовать длинные – это запрещено техникой безопасности! Единственный правильный вариант – вертикальные и горизонтальные провода.
Идеально будет проложить провода в специальных защитных рукавах, как это делается при строительстве большинства домов – но это сильно увеличит стоимость работ. Защитные рукава стоят дорого, но зато позволяют произвести замену провода без нарушения штукатурки. Провод можно просто вытянуть из рукава, починить или заменить, а потом вернуть на место. Кроме того, защитный рукав не даст проводу повредиться раньше времени.
Входной провод должен быть сечением не менее 6 квадратных миллиметров. Обычно он делается медным, но иногда встречаются и алюминиевые. Медные намного лучше, т. к. их сопротивление в полтора раза меньше сопротивления алюминиевых.
Провода, которые подают напряжение на потребители энергии, могут быть тоньше, и тоже будет лучше, если они будут медными. Также желательно, если провод будет одножильным в ПВХ-изоляции – он окислится заметно медленнее, чем в случае с многожильным проводом.
Специальные розеточные коробки должны быть установлены в углубление в стене – они не должны выпирать, иначе это доставит множество хлопот при установке самой розетки. Коробки крепятся с помощью алебастра, который можно найти в строительных магазинах.
Электропроводка в квартире: автоматика для ее защиты
В распределительном щите обязательно должно находиться УЗО – устройство защитного отключения. Она защитит провода от перегрева в случае значительного повышения силы тока. Сейчас в щит устанавливаются несколько УЗО – это повышает стоимость монтажа проводов, но делает электропроводку в доме более надёжной. Также такое решение помогает быстрее и легче устранять возможные неисправности проводов – без отключения электричества во всём доме, достаточно лишь отключить ток на неисправной линии.
Электропроводка для электрооборудования
Каждая комната в квартире должна быть оборудована верхним освещением (таковы санитарные нормы), к которому может присоединяться местное освещение – торшер, настольная лампа и т. д.
Кроме того, в каждой комнате должна быть по крайней мере одна розетка, для компьютера можно или предусмотреть около пяти розеток на стене или сделать всего одну, но в дополнение к ней купить источник бесперебойного питания с несколькими розетками – второй способ дороже, но он поможет не потерять данные на компьютере в случае резкого отключения электричества. А в кухне в наши дни есть множество приборов, которые также требуют электрического питания, поэтому важно предусмотреть для них достаточное количество розеток.
Выключатели в любой комнате надо располагать недалеко от двери, на уровне примерно вашего роста, но таким образом, чтобы при открытии двери доступ к выключателю был свободным. Самые качественные выключатели и розетки – на керамической основе с медными контактами. К контактам должен быть присоединён кабель, тоже сделанный из меди, под маркой ВВГнг. Такой кабель имеет специальную изоляцию, которая препятствует его возгоранию. Толщина его около 2,5мм, у него есть три жилы – фаза, ноль и заземление.
Геометрия прокладки проводов в квартире
Электропроводка, как уже было сказано, должна быть проложена только по горизонтальным и вертикальным линиям, никаких диагоналей быть не может. Несмотря на это жёсткое правило, нередко провода прокладываются кратчайшим путём, для экономии или из-за незнания даже базовых правил электромонтажа.


Такое правило было придумано не случайно. Часто встречаются ситуации, когда после изменения планировки комнаты, проведения ремонта нужно просверлить дырку, и сверло попадает точно в место прокладки провода. Во-первых, если при монтаже провода не были защищены специальным защитным рукавом, придётся всю штукатурку на участке повреждения снимать, ремонтировать провод и возвращать всё на место, а это отнимет много времени, сил и денег. Во-вторых, высокое напряжение провода может испортить инструмент и сверло, а вас может при этом ударить током.
Однако, даже если вы провели провода по стене к розетке не по диагонали, а по ломаной линии, может возникнуть такая же ситуация. Единственный правильный вариант расположения провода на стене – строго вертикально, провод должен заканчиваться розеткой – ни в коем случае нельзя оставлять хотя бы одну ветку проводов без потребителя энергии – иначе произойдёт короткое замыкание и может начаться пожар.
Вертикально проложенные провода должны быть удалены от дверных и оконных проемов на расстояние не менее чем на 100 мм. Вблизи отопительных труб, прокладка должна осуществляться на расстоянии не менее 150-200 мм, при перпендикулярном пересечении электропроводка должна быть защищена асбестовыми прокладками. Параллельная прокладка вблизи трубопроводов с горючими веществами (газ) производится на расстоянии не менее 400 мм.
Провод должен быть удалён от основания потолка не менее, чем на 150мм – в противном случае, если вы сделаете натяжные потолки, то провод может оказаться недоступным. Даже если вы не планируете делать натяжной или подвесной потолок сейчас, это может оказаться необходимым потом, и тогда придётся всё переделывать, что приведёт к дополнительным затратам времени и сил.
Как проложить проводку в панельном доме правильно
Чаще всего в панельных домах электропроводка к розеткам проложена в специальных технических каналах не вертикально, а с уклоном, в среднем под углом в 450. Но не всегда – иногда провода проложены вертикально. Это создаёт дополнительные неудобства при изменении положения розетки или выключателя – если нужно перенести их в другое место, нужно проделать небольшое углубление в панели для утопления проводки, и провести её вертикально вниз или вверх от старого места выключателя или розетки.

Именно поэтому при покупке квартиры в панельном доме лучше всего будет потребовать у продавца схему проводов на стенах. Если вы будете хотя бы примерно знать, как идут кабели, риск на них натолкнуться при сверлении стены будет сводится к нулю.
Как проложить проводку в полу и на потолке
В том случае, если вы будете делать у себя подвесной или натяжной потолок, проводку на потолке можно произвести и кратчайшим путём, ведь сверлить потолок не придётся. Кабель может быть любым, но лучше всего использовать NYM – он имеет тройную изоляцию и ему не нужна дополнительная защита – он не поддерживает горения. Если использовать кабели ВВГ или ВВГнг, то им нужна ПВХ защита. Любой тип проводки крепится на дюбель-хомуты к основному потолку.
Под полом провода можно проложить также произвольным образом, в специальных защитных трубах или в ПВХ-гофре.
Ни на потолке, ни под полом, распределительные коробки располагаться не должны – каждый кабель должен идти от электрического щита сразу до потребителя энергии. Это требование связано с тем, что в случае повреждения такой коробки придётся снимать весь пол или убирать натяжной потолок – иных способов до неё добраться и починить её просто не существует.
Прокладка провода сквозь стену
Ситуация, когда необходимо провести провода через встречающиеся препятствия, будь то кирпичная стена или бетонная, встречается очень часто. Важно понимать, что нельзя укладывать провода через отверстия сквозь отверстия без защитной оболочки.

Для защиты кабеля от механических повреждений, в стене размещается кусок трубы пластиковой, ПВХ или пластиковой гофры. В стене нужно просверлить отверстие, диаметр отверстия ненамного больше, чем пластиковая труба. В отверстие вставляется кусок трубы. Не забываем заполнить пространство между стеной и защитной оболочкой (гофрированная труба), используйте алебастр или штукатурку. Подождите пока зраствор схватится и после этого начинайте проводить провода через гофрированную трубку.

В случае, если нужно провести кабель через оконную раму (деревянную раму), в этом случае сверлится отверстие совпадающее с диаметром кабеля, после чего туда продевается кабель.
Для герметичности оконной рамы, следует с каждой стороны кабеля продеть резиновые муфты, которые заткнут пространство между кабелем и деревянной рамой. Вместо резиновых муфт (если таковых не оказалось под рукой), следует с закупорить пространство изолентой.
Внимание! Нельзя прокладывать проводку через пол в штробе, под линолеумом, в ковре или в другом покрытии.
Примеры прокладки над проемом
Иногда нужно провести провод через дверную коробку, обвести ее по периметру, если провода проходят по низу стены. Современные дверные коробки имею специальные канальцы для укладки через них проводки, кабеля, они прикрываются сверху наличником, тем самым маскируя уложенную проводку. Так же есть специальные отверстия, расположенные вверху коробки. через них так же можно прокладывать провода.
Укладка кабеля вокруг дверной коробки.

При укладке проводов можно использовать специальный плинтус под электропроводку.

Как проложить проводку в полу и на потолке
В том случае, если вы будете делать у себя подвесной или натяжной потолок, проводку на потолке можно произвести и кратчайшим путём, ведь сверлить потолок не придётся. Кабель может быть любым, но лучше всего использовать NYM – он имеет тройную изоляцию и ему не нужна дополнительная защита – он не поддерживает горения. Если использовать кабели ВВГ или ВВГнг, то им нужна ПВХ защита. Любой тип проводки крепится на дюбель-хомуты к основному потолку.

Под полом провода можно проложить также произвольным образом, в специальных защитных трубах или в ПВХ-гофре.

Ни на потолке, ни под полом, распределительные коробки располагаться не должны – каждый кабель должен идти от электрического щита сразу до потребителя энергии. Это требование связано с тем, что в случае повреждения такой коробки придётся снимать весь пол или убирать натяжной потолок – иных способов до неё добраться и починить её просто не существует.
Безопасность во время электромонтажных работ
При прокладке кабеля следует соблюдать технику безопасности. Во-первых, ни в коем случае нельзя заниматься прокладкой проводов, если они находятся под напряжением – при любом неосторожном движении человек может получить удар током, который может привести к даже к летальному исходу. Поэтому перед проведением работ просто необходимо обесточить провода, лучше всего будет отсоединить их от распределительного щита. И подключать провода к питанию можно лишь после того, как все работы будут проведены и каждый конец каждого кабеля будет подключен к потребителю энергии. Во-вторых, кабели должны обязательно иметь изоляцию — иначе в том случае, если на проводах остались капельки воды, при подключении их к источнику питания может произойти короткое замыкание.
Все эти действия можно выполнить и самому, но, как мы уже говорили, будет лучше, если их произведут квалифицированные электрики, которые знают все правила прокладки кабеля, а также технику безопасности.









Вы не могли бы рассказать, как обустроить электрический ввод в частный дом?
Заранее благодарю вас
Со дня на день будет подробная статья, подождите немного!
Уважаемый Сергей Юшков вы написали: В распределительном щите обязательно должно находиться УЗО – установка защитного отключения. Она защитит провода от перегрева в случае значительного повышения напряжения.
1.УЗО — устройство защитного отключения.
2.УЗО — работает только на утечку тока во избежание пожара, и на защиту человека от удара электричеством. При коротком замыкании или избыточной нагрузке сети прибор не отреагирует.
3.Так будет правильней:Дифференциальный автомат — работает при любых неисправностях в проводке, короткое замыкание, большая нагрузка, утечка, перегрев проводов.
Источник: